越來越火爆的抖音讓騰訊如此緊張
發布日期:2018-04-10 訪問次數:
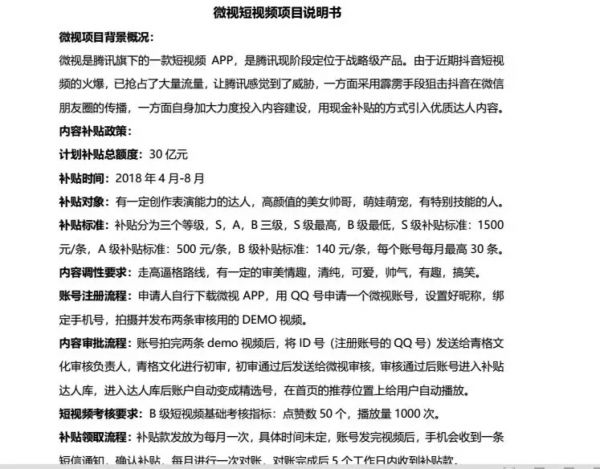
4月9日下午,一張截圖開始流傳在各種微信群及朋友圈——騰訊微視開始通過大量補貼,批量引入優質短視頻內容原創者。
至此,騰訊微視VS抖音的戰局正式拉開。其背后,則映射著更為宏大的頭條與騰訊之爭,除了抖音與微視之外,也必然牽扯到頭條、微信等超級APP的一系列戰線與戰局。
如果不出意外,這必將是2018年的互聯網業內最值得關注的大戰之一,其量級必不次于美團與滴滴之戰、騰訊與阿里之戰。
1、抖音可能是一款讓無數人都覺得“看走眼”了的產品。
早在2015年開始,坊間就不斷有人高呼“短視頻的風口即將到來”,然而,從秒拍、美拍、小咖秀再到各種直播APP,無數人經歷了無數嘗試,卻鮮有人真正把這個“風口”坐實。
這當中,“快手”的突圍,已經讓很多人意外。
然而更讓人意外的是,另一款突圍成功并快速走紅的產品,居然來自于此前從未染指過短視頻的頭條團隊。
2016年底,抖音上線,歷經半年蟄伏后,開始放量增長,此后,通過不斷對運營端加持砝碼,贊助熱門綜藝節目,包括《中國有嘻哈》《快樂大本營》和《天天向上》等,在短短的半年內,抖音用戶量增長了10倍以上。
而從2017年12月至今,抖音更是長期高居iOS排行榜前兩名,攝影與錄像細分類目第一名,并在春節期間迎來了另一波爆發式的增長。
從Questmobile的數據來看,上線一年半后,抖音的月活用戶,已經過億,直追領頭的快手,趨勢之迅猛令人咋舌。
而“抖音”最新放出的另一個大招,是“做電商”。
2018年3月26日晚間,有人發現抖音開始批量出現關聯淘寶的賣貨鏈接——多個百萬級以上的抖音號中,出現了購物車按鈕,點擊后便出現商品推薦信息,該信息直接鏈接到淘寶,可以完成跳轉和購買,體驗較為順暢。
2、某種意義上,抖音接入“電商”,可能是將騰訊與頭條之爭推向一個全新戰略級高度的最后一塊砝碼。
我們也許需要先回答這樣一個問題:BAT、TMD這一級的互聯網公司,其安身立命之本是什么?
答案是:他們都需要牢牢占據住互聯網世界中的某一個甚至是幾個核心用戶入口,并擁有幾種足夠強大的變現路徑和變現手段。
占據了入口,可以有源源不斷的流量。有了變現路徑和變現手段,可以帶來滔滔不絕的收入。
在抖音崛起之前,騰訊與頭條之爭,更多是“入口”之爭以及“優質內容”之爭——騰訊的入口是微信,頭條的入口則是機器推薦算法,騰訊基于微信公號扶持各種大V和IP打造內容生態,頭條則多管齊下,分別通過補貼、打造獨立視頻、問答APP等方式來打造自己的內容生態。
這一時期的騰訊與頭條,雖然看似有競爭,但實則頭條處于極為弱勢的階段。我們不妨可以對比一下:
1、騰訊的“通訊”+“關系鏈”是一個遠比頭條的“資訊消費”要更加穩固、高頻、體量也更大的入口,天然擁有更大的流量;
2、騰訊的內容生態呈現出一片活力——依靠著上百萬個微信公眾號,微信生態下每天都有近百萬條內容產生,其中更不乏大量優質內容,也依靠著微信公號扶持起來了無數網紅與大V,在“內容生產者”與“內容消費者”之間成功構建起了一套共生共榮的關系。
而反觀頭條方面則較為弱勢,“發在頭條的內容營銷價值弱,無法向下游形成轉化”則幾乎成了業內通識,業內依賴于頭條掙到些小錢的內容生產者有,但真正能夠依賴頭條獲得巨大影響力和真正崛起的內容生產者,幾乎沒有。所謂頭條的“內容生態”,可能只是名義上的,其實質更接近于頭條通過花錢購買了部分內容,來服務好自己的用戶,更多占據用戶時間。
3、騰訊擁有更加多樣的商業產品和商業變現路徑,擁有包括游戲、廣告、增值服務等一系列非常成熟的商業產品線,就更不用說微信公號對于個人和機構的強大營銷價值和變現能力。而頭條,除了“信息流廣告”以外,幾乎不存在其他強有力的商業產品。
或許可以再這樣理解一下:我們可以把互聯網世界中的“入口”分為“一級入口”和“二級入口”。
其中,一級入口是用戶進入互聯網環境獲取更多信息和服務的第一載體,典型如搜索、門戶、應用商店、殺毒軟件、關系鏈或算法主導的個性化內容推薦,皆可視為“一級入口”。
而所謂的二級入口,則是用戶可以在互聯網環境中通過某個信息載體(往往是某種內容),自然跳轉到另一項產品或服務中,比如說,用戶通過知乎的某個回答跳轉到了淘寶店鋪,通過豆瓣上的某個書評去了亞馬遜,通過一個學習類微信大號的文章去買了很多課,等等。
以這個邏輯來看,騰訊生態下,其實擁有一個極為強大的一級入口,以及依賴著微信公號這樣的東西,擁有了無數“二級入口”和多樣化的商業產品+變現手段。
而頭條的狀態是:擁有一個還算不錯、但弱于騰訊的一級入口,不具備什么太強的二級入口,商業產品和變現手段也較為單一。
這樣的邏輯下,頭條注定很難在微信面前占得先機,也難怪騰訊始終一副愛答不理的姿態。
而抖音的崛起,可能第一次讓頭條看到了自己將會擁有一個強大的“二級入口”的機會,也第一次把騰訊與頭條之爭,上升到了“變現路徑和變現手段之爭”和“生態之爭”。
舉個極端例子,假如像咪蒙和三節課等這樣的大號、機構發現原來在抖音是可以通過短視頻賣貨賣課變現的,且有可能比苦逼哈哈寫文章來得更容易,從而紛紛調轉橋頭,開始輕視微信公號,在抖音投入更大精力,甚至是把微信公號的粉絲批量導向抖音的話,這會對微信覆蓋下的內容生態帶來多少沖擊?
就更不用說,對于在互聯網世界中成功開拓了無數疆土的騰訊來說,“電商”始終是一塊未能啃下的硬骨頭,且恰恰是在現金流最為充沛的電商領域,誕生了迄今為止騰訊的最大對手——阿里。
此消彼長之下,騰訊的緊張與重視,就更容易理解。
3、再回到上面的一個話題分支——短視頻會成為“文章”“回答”“評價”之外,互聯網世界中的另一個核心二級入口嗎?要知道,這是連曾經的“長視頻”似乎也未曾做到的事。
答案是:還沒那么確定和清晰,但至少能看到一些可能。
每一類二級入口的轉化邏輯之所以成立,都在于它要能夠構建起來一個面向消費型用戶的信任場景與消費動機——一個評價能讓你愿意去一個飯店消費是因為你覺得這個評價足夠真實客觀,且一些菜品確實吸引了你;一個微信公號大V的一篇文章讓你愿意去買它的一個高價課程,是因為你在長期看該大V內容的過程中,已然對其產生了信任,且課程的介紹也的確打動了你。
僅基于抖音目前的狀態看,雖然還不能看到全局性的在抖音做電商轉化的數據,但至少以常理推斷,“信任”與“動機”這兩者的建立,在“短視頻”的邏輯下,似乎都是有可能成立的。
我是否有可能同樣依賴于長期輸出某種強人格化特質的短視頻建立用戶的信任,再繼而實現轉化?甚至,即便是賣課,我是否也有可能借由每天在抖音調侃互聯網產品和運營從業者的一些日常、分享一些小技巧、小工具等形式的內容建立與用戶間的信任,然后再試著完成轉化?
至于之前的長視頻沒能做到這一切,或許存在各方面的原因——長視頻的消費成本較高、生產周期較長,無法持續大量生產,也很難長期建立穩定信任,再加上,短視頻與移動端的沖動性消費場景之間,存在著天然的耦合度。
當然,這一切,仍然只是假想。但至少,你看得到可能。
4、最后,假使騰訊真的決心All in短視頻,不干掉抖音誓不罷休,到底最終圍繞著短視頻的這一場戰爭將會勝敗如何?
這必然是個很難回答的問題,但我卻隱隱想到一個類比。
2017年,頭條大量挖掘知乎大V到悟空問答去貢獻優質內容,為此掏出了大量補貼,但到目前為止,悟空問答距離一個氛圍良好的問答社區仍然距離尚遠,看起來成效并不算特別顯著。
頭條此舉的邏輯,是試圖用“流量”和“分發機制”+“采購來的優質內容”來對抗“用戶習慣”+“社區氛圍”,在2017年8月的一篇文章里,我曾經對此有過如下評論:
知乎最早就是基于“人”構建起來的社區,而頭條的問答則是基于“流量”邏輯自上而下生生培育起來的東西,二者相比起來,如果說頭條問答能成為一個龐大的內容素材庫來承接頭條自己的龐大流量,這個邏輯我認可。但如果是說頭條問答能夠很快發展成為一個足以替代知乎的問答社區,我會打上一個大大的問號。
在我看起來,頭條做問答,等同于當年百度做“貼吧”和“知道”,本質仍然是一個流量生意價值最大化的邏輯。
而知乎的本質,則是一個社區,它承載了用戶的訪問使用習慣和大量行為,從而擁有更深厚的獨立價值。一個產品,如果初始時就沒有用戶主動的互動、交流、訪問、發帖等等這樣的習慣和行為存在,在有了較大流量后再要試圖去培育出這樣的習慣,我認為極難。至少目前為止,我未曾見過成功的先例。
這樣的邏輯下看起來,騰訊要做短視頻堵截抖音,是不是會有些像頭條做問答要硬杠知乎?
當然,作為一個非抖音忠實用戶,這里還存在兩個我沒那么確定的變量:
1)用戶對于“短視頻”這類內容的消費習慣和消費依賴是否已經形成?也即:是否會有批量用戶開始覺得每天不刷點兒短視頻就難受,還是說,短視頻只是一個用戶在消遣時錦上添花型的選擇,而不會是“非它不可”的東西?
2)抖音站內的獨特社區氛圍和用戶互動習慣等,是否已經牢牢形成?
這兩個問題的答案,很可能將決定這場戰役的最終勝敗。當然,也不要忘了“短視頻”領域中另一個舉足輕重的角色:快手。
感謝2018年的互聯網,雖然萬眾創業的浪潮已然過去,但我們仍然能看到類似美團VS滴滴、騰訊VS頭條這樣令人心潮澎湃、值得良久回味的戰爭。

掃描添加好友
免費提供:網站建設、網絡推廣解決方案
已幫助
人
人
您的鼓勵是站長的最大動力
轉載請注明來自:http://www.js1891.cn/news/1377.html















